米优最新版本欢迎您!
旧版
手机版
道路运输专委会
|
自贸区供应链专委会
|
培训中心
首页
协会
优米网官网
行业
评级
培训
app优米
yo米直播足球
YO米直播体育
商贸物流调查
协会专区
|
yo米直播赛事
|
综合优米网官网
|
企业风采
|
行业信息
|
政策法规
|
A级物流企业评估
|
星级仓储企业评估
|
优米app下载安卓手机
|
YO米直播世界杯
|
nba优米在线观看
快捷通道:
协会简介
|
机构设置
|
部门职责
|
协会章程
|
入会申请
|
YO米直播NBA最新消息
|
标准化
|
资料下载
|
A级物流企业网上申报系统
网站首页
>
协会
>
yo米直播赛事
>
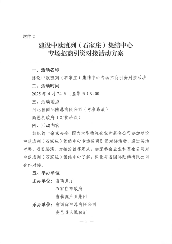
关于共同举办建设中欧班列(石家庄)集结中心专场招商引资对接活动的函
关于共同举办建设中欧班列(石家庄)集结中心专场招商引资对接活动的函
发布时间:2025/05/16
现代物流协会
0
次
TAG:
注:本站所转载的文章,不代表本网站观点,如有侵权可联系删除。
上一篇:
智联燕赵・技创未来—河北省物流装备(叉车)技能大赛在石家庄成功举办
下一篇:
没有了
阅读排行 RANKING
物流业务整合 必须有“抓手”
2016年6月份中国非制造业商务活动...
河北省人民政府办公厅关于印发河北省建...
当我们谈论跨境电商时,我们要谈论什么...
亚马逊是如何布局未来的?
京津冀风乍起,且看好望角“好风凭借力...
新常态下唐山钢铁路在何方?
内设机构 INTERNAL
物流园区专业委员会
道路运输专业委员会
自贸区(正定)供应链管理专业委员会
培训中心
友情链接 LINKS
优米官网首页下载
中国物流学会
中国交通运输协会
中国仓储与配送协会
现代物流报
河北省物流产业集团
物流北京
广东省物流行业协会
河南省物流与采购联合会
吉林省物流与采购联合会
四川省现代物流协会
秦皇岛市交通与物流协会
邯郸托盘循环共用系统平台
物流河北
唐山市物流行业协会
邯郸物流电子交易平台
YO米直播足球足协杯